首页
局馆概况
政务信息
档案业务
档案文化
档案延展
党的建设
发布厅
培训平台
您的位置:
首页
>
政务信息
>
兰台要闻
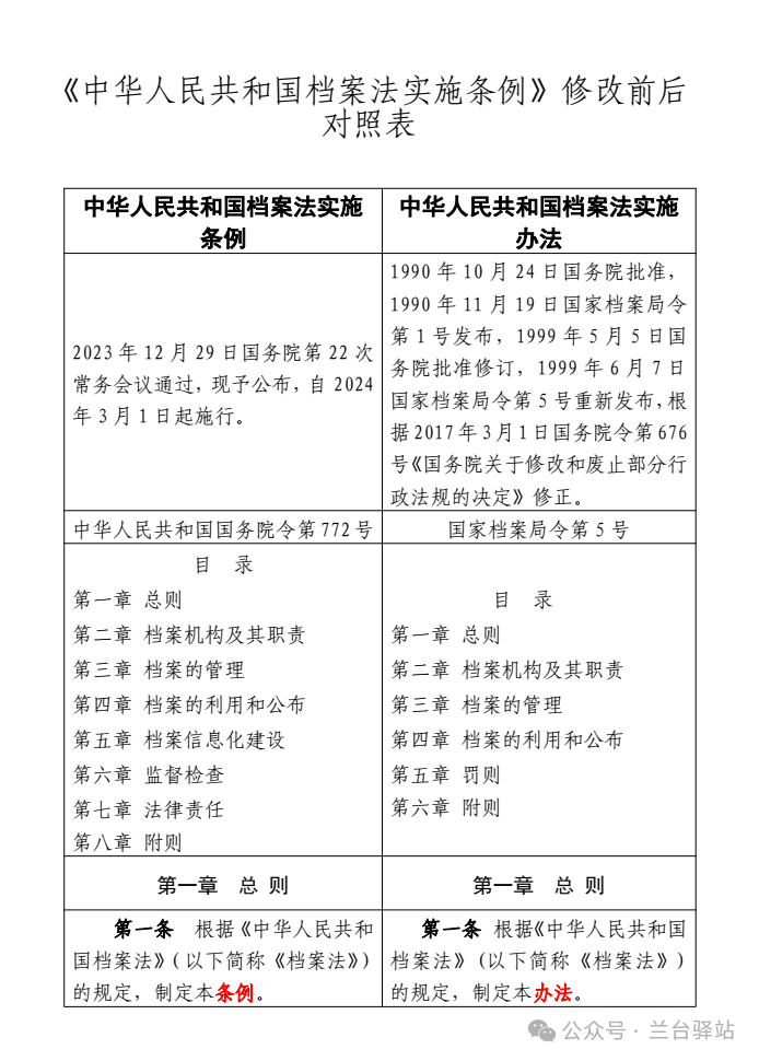
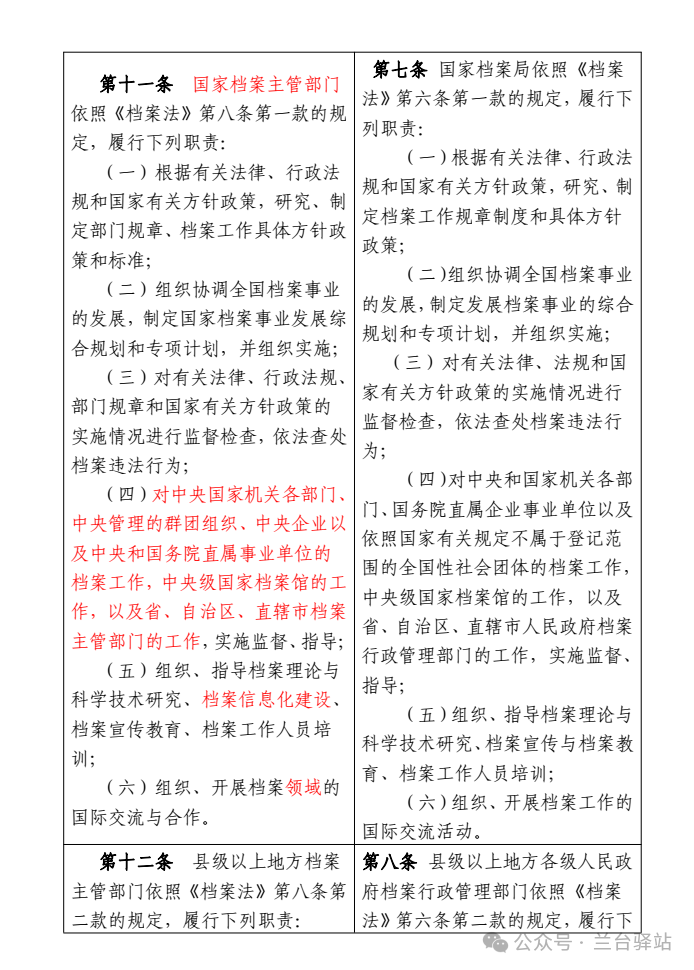
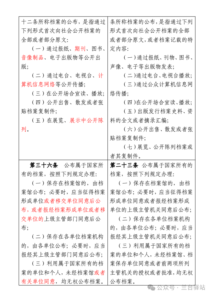
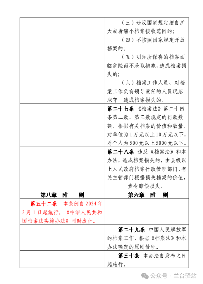
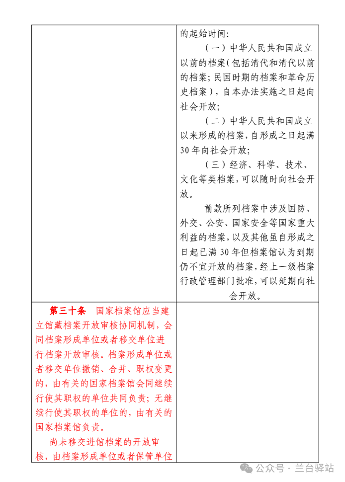
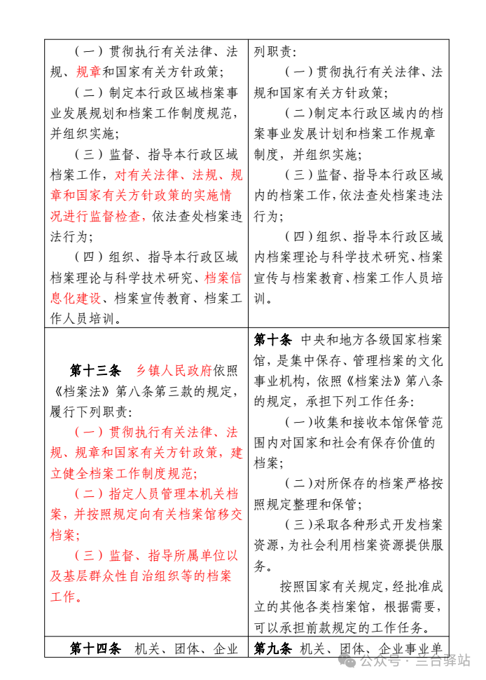
《中华人民共和国档案法实施条例》修改前后对照表
时间:2024-02-21
来源:兰台驿站
省级机关网站
中共西藏自治区委员会
西藏党员教育网
西藏机关党建网
中共西藏自治区委党校
西藏政府网
西藏纪检监察网
西藏统一战线网
国内档案网站
西藏相关网站
西藏藏语言文字网
其他相关网站